在当今社会,随着城市化的不断推进和人口流动性的增加,租赁房屋成为许多人解决居住问题的重要方式,为了确保双方的权益,一份完备的租赁房屋协议至关重要,本文将结合百度搜索,就租赁房屋协议的相关内容进行详细解析,为您提供专业指导。
租赁房屋协议概述
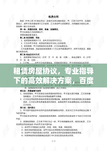
租赁房屋协议是房东与租客之间达成的约定,明确双方在租赁期间的权利和义务,一份完整的租赁房屋协议应包括房屋基本情况、租赁期限、租金及支付方式、押金、房屋维修与保养、违约责任等内容。
租赁房屋协议的关键要素
1、房屋基本情况:包括房屋地址、面积、格局、配套设施等,双方应明确描述,确保与实际相符。
2、租赁期限:明确起租时间、租期长短以及续租条件等。
3、租金及支付方式:约定租金金额、支付周期(月、季、年等)、支付方式(现金、转账等)以及税费承担等。
4、押金:明确押金的金额、支付方式、退还条件及时间等。
5、房屋维修与保养:规定租客和房东在房屋维修方面的责任与义务,确保房屋的保养与维护。
6、违约责任:明确违约情况的处理方式,包括违约金、合同解除等情况。
如何制定租赁房屋协议
在制定租赁房屋协议时,建议房东和租客充分了解相关法律法规,确保协议的合法性和有效性,可以通过百度搜索,查找相关范本和案例,结合实际情况进行修改和完善,在签订协议前,双方应认真阅读并理解协议内容,确保双方的权益得到充分保障。
百度在租赁房屋协议方面的帮助
通过百度搜索,您可以找到大量的租赁房屋协议范本、相关法规和政策、专业律师的解读等内容,这些信息可以帮助您更好地了解租赁房屋协议的制定过程和注意事项,为您的租赁活动提供有力的支持。
案例分析
通过百度搜索,您可以找到许多真实的租赁房屋协议纠纷案例,这些案例可以帮助您了解在实际操作中可能遇到的问题和风险,从而更好地制定和遵守租赁房屋协议。
租赁房屋协议是保障房东和租客权益的重要文件,在制定协议时,双方应充分了解相关法律法规,明确双方的权利和义务,通过百度搜索,您可以找到大量的范本、案例和专业解读,为您的租赁活动提供有力的支持,建议双方在签订协议前,认真阅读并理解协议内容,确保双方的权益得到充分保障。
(注:以上文章仅供参考,具体内容应根据实际情况和法律法规进行调整,如有法律疑问,请咨询专业律师。)百度搜一下,了解更多关于租赁房屋协议的信息,让您的租赁活动更加顺利。
转载请注明来自武汉厨博士餐饮管理有限公司,本文标题:《租赁房屋协议,专业指导下的高效解决方案,百度助你无忧签约!》














鄂ICP备14007991号-17
还没有评论,来说两句吧...